Your Mental Health, Our Priority in Addressing Anxiety, Depression and ADHD
Your Path to Mental Wellness, Powered by AI
Your Mental Health, Our Priority in Addressing Anxiety, Depression and ADHD
Your Path to Mental Wellness, Powered by AI
Your Path to Mental Wellness, Powered by AI
Your Path to Mental Wellness, Powered by AI
EmotiZen uses its award-winning brain-inspired AI models to enable early detection and prediction of mental health issues such as anxiety, depression, and Attention-Deficit/Hyperactivity Disorder (ADHD). Furthermore, it utilizes tools such as the EmotiZen App available on the App Store, Google Play, and the Web to detect the aforementioned mental health issues earlier than conventional mental health approaches, offering support through its evidence-based recommendations. By uniting global computer science, neuroscience, and mental health specialists, EmotiZen enhances well-being across individuals, workplaces, organizations, professionals and public institutions. Focused on delivering high-quality, time-efficient, and cost-effective solutions, EmotiZen empowers people of all ages to thrive, fostering a healthier and more resilient society.

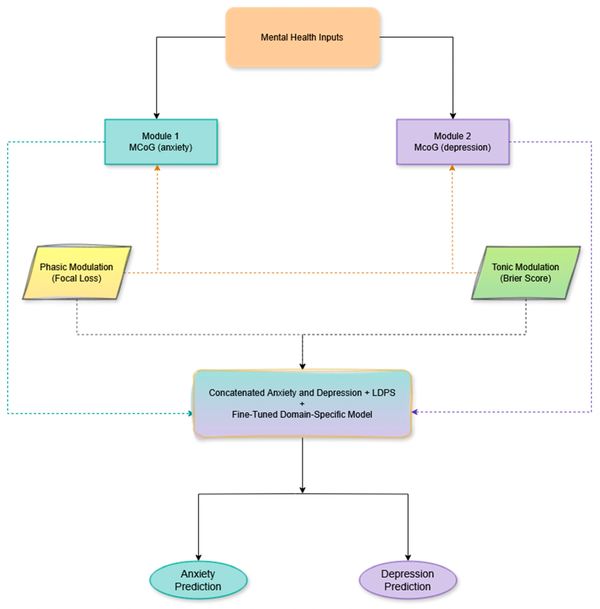
At the core of EmotiZen lies its proprietary, innovative, brain-inspired AI algorithms meticulously developed by EmotiZen AI and computational neuroscience researchers. These novel, award-winning bio-inspired algorithms are based on a unique combination of game theory, neuroscience, and psychology and are incorporated into the EmotiZen App. These same algorithms, recently recognized as top cognitive models by leading worldwide institutions, were inspired by the EmotiZen Neuroscience-Informed AI Framework. Hence, the above led to the development of our new, powerful brain-inspired MCoG-LSPDNet model, which shows world-class performance and is designed to accurately detect early signs of anxiety and depression by monitoring individuals' and employees' inputs. Moreover, EmotiZen fully protects data privacy and anonymity by complying with regulations and GDPR, and safeguarding users' privacy.

✅ Step 1: Contact our team via our website messenger or email info@emotizen.ai to request an EmotiZen account. Please note that access is provided only through monthly subscription plans tailored for individuals, clinicians, and companies. Our team will respond as soon as possible with pricing and activation details specific to your needs. Once your account is approved and activated, download the EmotiZen App from the App Store or Google Play, or log in via the web.
✅ Step 2: Individuals and employees answer short medical questionnaires.
✅ Step 3: Obtain insights into your anxiety and mood levels in seconds.
✅ Step 4: Constantly monitor mental health severity levels, receiving evidence-based recommendations.

The EmotiZen App is dedicated to detecting early mental health issues such as anxiety and depression, providing accurate, evidence-based insights and practical, science-backed recommendations to improve your well-being before problems become more severe. Through its unique combination of brain-inspired AI innovation and compassionate human expertise, EmotiZen delivers a holistic and personalized approach to mental wellness, empowering you to take proactive steps toward building resilience and achieving lasting mental health.
The EmotiZen App is backed by a team of Ph.D.-level AI researchers, computational neuroscientists, and mental health professionals from top-recognized universities dedicated to providing expert guidance and continuous mental care. In addition to the mental health insights and evidence-based recommendations generated by the EmotiZen App individuals, employees and organizations have access to further mental support through consultations with our mental health professionals.
Appointments to detect mental health issues can take an enormous time, from six months to more than a year. The EmotiZen App can be accessed anytime, anywhere after you submit a message to our team via messenger on our website or email info@emotizen.ai stating that you desire to use our services for early screening of mental health for anxiety, depression and ADHD. Please note that access is provided only through monthly subscription plans tailored for individuals, clinicians, and companies.
Founder and Chief Executive Officer (CEO) at EmotiZen GmbH, AI Researcher, Cognitive and Computational Neuroscientist, Professor of AI and Business Information Systems, and Associate Editor in IEEE Transactions on Technology and Society.
Chief Experience Officer (CXO) at EmotiZen, MSc Management, Hochschule Mainz
Professor of Public Health and Lead of the Public Health Medical Lab at the University of Patras
Lecturer (Assistant Professor) in Cyber Security at Aston University
Sonderpädagogin, University of Thessaly, Individualpsychologische - Erziehungsberaterin und ADHS-Trainerin für Kinder und Jugendliche (IFLW).




Email for general inquiries and business collaboration: info@emotizen.ai
Fritz-Kohl-Straße 3D, 55122 Mainz, Germany
Mühlgasse 11-13, 65183 Wiesbaden, Germany
Please contact us at info@emotizen.ai if you are still looking for an answer to your question.
Individuals, businesses, organizations, public institutions, and professionals who wish to better understand how to promote mental health and well-being at the personal or workplace level. More specifically:
EmotiZen is involved in researching and developing effective strategies for early screening and prognosis of mental health issues such as anxiety and depression via its Human-Centered Artificial Intelligence (AI) App. Human-Centered AI is an emerging domain for developing AI systems that strengthen and augment rather than replace human capabilities. Most importantly, this can be very helpful for mental health prognosis via the EmotiZen App because of the following:
EmotiZen prioritizes privacy and destigmatizing mental health with advanced security protocols, safeguarding all user data. Our robust cybersecurity measures ensure responses remain anonymous and protected, adhering to strict protocols endorsed by experts. This commitment to confidentiality helps destigmatize mental health discussions, fostering a culture of openness and support within businesses and organizations.
Sign up for our newsletter!
Copyright © 2026 EmotiZen GmbH - All Rights Reserved.